时间花金钱做了体检,拿到报告却发现指标忽高忽低,甚至出现“假阳性”?别着急,大概率是你忽略了关键的检前准备!很多人觉得体检就是“到点去抽血”,却不知道饮食、作息、用药这些小细节,都会直接影响检测结果的准确性。今天就来跟大家扒一扒,如果你想去青浦体检前建议做的准备清单,帮你避开误区,让体检报告真正反映身体状况。
体检前有哪些注意事项

1、体检前 3-5 天
保持日常清淡饮食,避免高油、高糖、高盐食物;按医嘱规律服药;
2、体检前 1 天
不饮酒,20 点后禁食(可少量喝白开水),晚餐选低脂易消化的食物,保证 8-12 小时空腹;不熬夜,保持充足睡眠;
3、体检当天早上
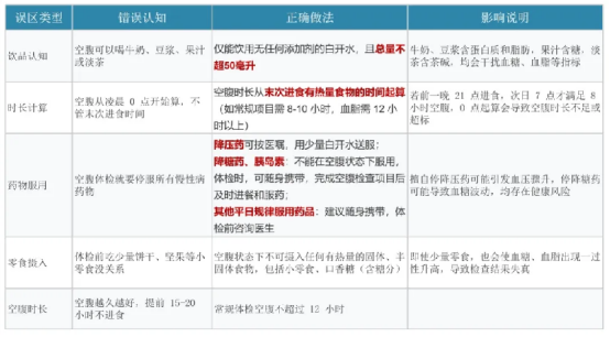
空腹(白开水不超 50ml,胃肠镜项目禁饮水),不抽烟、不晨练;高血压药正常吃,其他药品建议随身携带,或提前联系我们进行检前药物指导;穿宽松易脱衣物,不戴金属饰品;
4、女性专属要求
妇科检查前 3 天不建议性生活,不塞药;宫颈癌筛查避开经期(月经干净 3-5 天后再做);性激素检测建议生理期第 3-5 天抽血;孕期 / 备孕者需提前告知医护人员,避免放射性检查。
5、携带既往资料:带好近 1-2 年的体检报告、病历本、手术记录、平常服用的药品。
6、心态准备:保持心态放松,避免因紧张导致血压升高、心率加快(如体检时紧张,血压可能比平时高 10-20mmHg),可通过深呼吸、冥想缓解紧张情绪。
空腹相关——空腹时长:不同体检项目的空腹时长要求存在差异,常规建议保持8-10 小时空腹。这是因为进食会影响血液指标数值,如血糖、血脂、肝功能等,干扰结果准确性;同时空腹能排空上消化道,避免食物滞留影响影像学检查。此外,清晨空腹时人体接近基础代谢状态,检查结果更能真实反映身体实际情况。
需注意空腹时长一般不超过 12小时,否则身体分泌的激素可能影响血糖、血氨基转移酶、尿酮体等生化指标,导致结果失真。
因此前一日晚间禁食,建议体检抽血时间是早上6:30至9:30,最迟不要超过10:00。
常见体检项目空腹对照表

空腹相关——空腹定义及常见误区
体检空腹不是简单的不吃正餐,而是要求保持一定时长内无热量摄入状态,不食用任何固体、半固体食物(包括主食、肉类、零食、乳制品等),仅可少量饮用无任何添加剂的白开水,且总量通常不超过 50毫升,避免影响血液浓度。
体检空腹判定常见误区清单

样本留取

尿样本
① 优先留晨尿,常规尿常规留中段尿;
② 女性需避开经期,防止经血影响标本导致潜血假阳性
③ 如服用部分药品请告知医生,例如维生素C可能会影响尿常规结果
粪便样本
粪便常规是三大常规项目之一,重点观察粪便的性状、颜色,以及粪便中是否有红细胞、白细胞等。该项目可筛查消化道炎症、出血等问题,若结合粪便隐血试验,还能早期发现消化道肿瘤的潜在风险。
① 体检前 3 天避免摄入动物血、动物肝脏、含铁剂药物及大量绿叶菜,维生素C、铁剂、肉类、肝、血、富含叶绿素的蔬菜及含铁食物能使大便隐血试验为假阳性;
② 取样时优先选取带血、黏液的异常部位,便于发现肠道肿瘤、炎症、息肉等肠粘膜破损问题;
③避免混入尿液、卫生纸等杂质,使用干净的粪便采集盒;
④长时间不送检,粪便中细胞成分破坏分解,因此,粪便标本建议在留取后2小时内完成送检。
体检中

合理安排体检流程,正确配合,快速通过~
空腹项目
采血、呼气试验、超声(肝胆胰脾、腹部大血管、上腹部联合超声);
憋尿类项目
空腹项目完成后,可适量饮水憋尿,依次做泌尿系超声、妇科超声(女性)等需膀胱充盈的检查;
常规科室检查
内科、外科、眼科、耳鼻喉科、口腔科等科室;
影像学检查
完成心电图、胸部 X 光 / CT、肺功能等项目
部分增强 CT/MRI 需空腹,同时建议提前做过敏测试,检查后留观;
女性检查注意:
① 未婚女性不建议做妇科检查;TCT、HPV需避开生理期,检查前请排空膀胱。
② 月经期不能做尿检检测、妇科阴道超声等检查。
总之,体检的准确性既靠机构专业,也靠自身准备!做好饮食、作息、用药等方面的细节把控,才能让体检报告不“失真”,真正起到早发现、早预防的作用。希望今天的分享能帮到准备去做青浦体检的朋友们,也欢迎大家在评论区留言,分享你的体检经验或遇到的坑,一起交流避坑技巧,守护身体健康~
数据来源:
1.《WS/T 661—2020 静脉血液标本采集指南》